对于稻盛和夫先生自己创造的一个个企业经营发展奇迹,我们总能如数家珍。但是,我们同时感叹伟大的圣人工作,但最终,他应该深入思考凭什么如此成功。
稻盛和夫初到日航时,首先可以看到的是日航的定位不清晰、机构官僚、以高层为首的全体企业员工产生严重缺乏管理经营风险意识。对于日航的内部管理问题只字不提,甚至稻盛和夫在上任一年之后面对记者提问时都这样回答:“在全体员工的努力下,即便在组织没有做出什么改变的情况下,日航就已经实现了1884亿日航的历史最高利润,相信在阿米巴经营体系导入日航之后,一定会更加优秀。”

企业的管理问题只是现象,其根源不在管理本身,而是经营出了问题。 只有从管理的角度出发,才能简单而彻底地解决复杂的管理问题。
而他的经营发展之道也称为阿米巴经营,并没有以“阿米巴财务管理”或者“阿米巴模式经营企业管理”来命名,这样的叫法都是一些不正确的。
一、经营与管理有本质区别
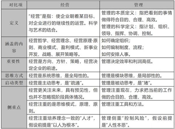
在中国,企业可以经常把经营和管理工作混为一谈。事实上,经营和管理,虽然有着密切的联系,但也有本质的区别。

仔细研究管理和管理之间的差异将给企业管理带来很多启示
从上述对比可以一目了然的看出,经营注重的是思维模式、原理和原则,侧重于理念和策略方面,强调主动思考和系统思维。 管理侧重于工具和方法,更多的是在制度范畴。
二管理的问题往往只是表象制度工具离不开理念经营原则的指导,理念策略又必须遵循经营的原理展开,依托制度工具为载体得到有效贯彻。二者不可分割,不可混淆,这就是管理与经营的联系与区别。
二、问题管理往往只是虚有其表
“横看成岭侧成峰,远近高低各不同”,这句话可以用在中国企业生产经营风险管理存在问题的分析上也一样适用。
大部分企业都会遇到各种各样的问题,企业人力资源、市场营销、财务管理、生产制造…等方方面面,纷繁复杂。如何解决这些问题是对顶级企业的一大考验,大多数运营商往往会选择从功能模块上进行改进,而真正的问题可能隐藏在“冰山”之中。
以企业中常见的“人员流动高”为例来分析。
大部分管理者会认为是薪酬低下、缺乏晋升空间、人力资源信息管理会计制度不佳或是一个企业社会文化出了一些问题,其实这都是从模块化的管理创新思维来出发来认识存在问题。深层原因:往往在于企业领导人缺乏人格魅力、企业劳动生产力水平的低下、晋升发展空间有限,或者是企业收益情况虽然可观,而员工的待遇却没有随之得到提高。因此,要解决人员流动性大,操作者必须首先改变观念的问题,同时提高了生产水平,促进销售增长,扩大业务范围和其他适当的同步解决方案。 而这些都是从管理层面可以解决的问题。因此,人力资源管理问题的表面磨损的一部分,但只是没有完全解决人力资源水平,最终必须从业务解决高度。
之所以企业财务管理工作方面发展出现种种问题,其根本原因不在管理,而是在于经营出了一个问题。从操作的高度只有找到问题的根源,为了解决管理问题,真正简化的管理。这就像千百年来,人们在地球上无法看到地球的全貌,但在太空中,一切都变得清晰。
京瓷恰恰运用了这种教学策略,从经营的高度寻找自己解决这些问题的方式。通过抓“主脉经营”,这样做的目的和经营业绩,创造高收益的,通过有趣的调动员工的积极性和创新的理念,以经营,从而夺回主动权,以简化复杂的管理,京瓷持续增长和高利润
三、在互联网信息时代把企业生产经营好离不开阿米巴管理模式
后金融危机时代,中国企业不但要面临外部环境的复杂多变,还要面对国内经济通胀、成本高涨等现实压力。在员工逐渐转向追求“个性、尊重、归属”和“创造”的新时代里,传统的管理方式正在逐渐失效。
管理不是目的,“获取经营成果”才是企业想要的结果。
多年来,中国企业引进了大量的西方管理科学体系,急于完善管理体系,以达到经营目的。然而,每一项管理制度和工具都有其缺陷,企业不断用新的制度填补旧有制度的漏洞,让管理变得越来越复杂,而阿米巴经营实学是真正能够弥补其缺陷,用经营解决管理问题。
阿米巴经营是思想体系和工具系统相互渗透的完美结合,用感性来激发人性的潜能和创造性,用理性来客观评价员工的能力和业绩,它将“科学与艺术”、“物质与精神”、“利己与利他”、“义与利”等看似对立面的事物巧妙地统一起来。被誉为迄今为止人性科学效且契合当今社会人们个性化需求的经营方式。

当下,我们企业沿着西方管理科学思想构筑起来的经营管理体系,很大程度上束缚了员工潜能的发挥,员工被动地出卖着自己的“四肢”而非“心智”,企业也往往只为员工的现实能力支付报酬,与员工只是一种交易关系,使得员工更为重要的潜能和创造力处于沉睡之中。
转变经营理念和经营管理方式的目的,就是要让员工真正“用心”做事、主动思考,站在企业经营的高度和视角,把工作当成一种使命,将企业家的经营意志贯彻到每一位员工的日常行动当中,真正释放“人作为根本”的潜能。
从松下的事业部经营的利润中心再到稻盛和夫的阿米巴经营获得了持续的巨大的成功,他们的成功实践为中国企业的未来发展指明方向。
【阿米巴经营】探索经营真谛,用经营把管理做简单,让员工像老板一样思考、决策和行动,自主经营。
稻盛和夫——世界上唯一缔造两家世界500强、创造世界航空公司最高利润率的商界传奇;阿米巴经营——稻盛和夫纵横商场的超级武器,由企业家而不是学者总结提炼的经营管理模式,华为“班长的战争”、海尔人单合一、韩都衣舍小组制的源头,通过划小核算单元,会计核算体系,内部市场化,赛马平台,”算清帐分好钱”真正实现激励人心,激活组织。


